设为首页 | 加入收藏
特色服务
专家介绍
就医指南
联系我们
  • 网站首页
  • 医院概况
  • |
  • 新闻动态
  • |
  • 医疗信息
  • |
  • 科研教学
  • |
  • 健康教育
  • 门诊时间

  • 预约挂号

  • 就诊指南

  • 科室导航

  • 医院导航

欢迎访问营山县妇幼保健计划生育服务中心! 今天是
栏目导航
疾病预防 营养保健 科普宣传 儿童保健 妇女保健
您现在的位置:营山县妇幼保健计划生育服务中心 > 健康教育 > 科普宣传 >
中成药,不是“头痛医头”
时间:2026-01-19 点击:次

走进药店,中成药柜台琳琅满目:感冒灵、板蓝根、六味地黄丸……它们服用方便,常被当作“家庭必备品”。但很多人,甚至是一些西医同行,都面临同一个困惑:“这药别人吃好了,怎么我吃就没用,甚至更难受?”

 

根本原因在于,您可能用错了“钥匙”。中成药的精髓在于 “辨证论治”,它不是针对“头痛”或“咳嗽”这个症状,而是针对引起这些症状的“身体内部状态”(证型)。

 

一把钥匙开一把锁:中医的“证”是什么?

 

简单来说,“证”是疾病在某一阶段的身体“综合状态报告”。同样是感冒,中医至少会分成两种完全不同的“证”:

 

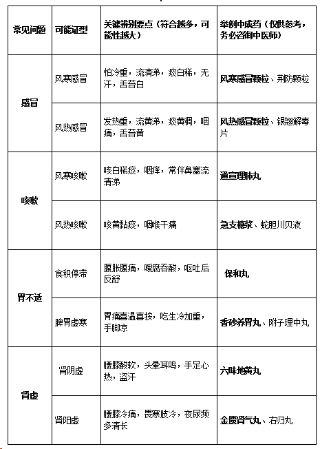
   风寒感冒:身体感觉像进了冷库。主要表现:怕冷重、发热轻、无汗、流清鼻涕、咳白稀痰、舌苔薄白。这是“寒邪”入侵。

   风热感冒:身体感觉像着了火。主要表现:发热重、怕冷轻、有汗、流黄稠鼻涕、咳黄痰、咽喉肿痛、舌苔薄黄。这是“热邪”入侵。

 

如果用反了,后果可想而知:给“风寒”的身体再用寒凉的药(如板蓝根、双黄连),等于雪上加霜;给“风热”的身体再用温热的药(如姜汤),无异于火上浇油。

 

两大常见误区,您中招了吗?

 

误区一:“感冒就吃999感冒灵”

 

关键点:999感冒灵的成分是“中西合璧”,其中含有对乙酰氨基酚(西药退热成分)和扑尔敏(抗过敏成分),所以对缓解发烧、流涕等症状有直接作用。但其中药部分(三叉苦、岗梅等)是偏于清热解毒的,整体药性偏凉。因此,它更适合风热感冒初期,或伴有明显咽痛、发热的情况。对于纯粹的风寒感冒,用它就是“药不对证”,可能拖延病程。

 

误区二:“补肾就吃六味地黄丸”

 

关键点:这是最经典的误会!六味地黄丸是滋补肾阴的名方,针对的是肾阴虚——表现为腰膝酸软、头晕耳鸣、口干咽燥、手脚心热、夜间盗汗、舌红少苔。

而很多人需要的是补肾阳,即肾阳虚——表现为腰膝冷痛、怕冷四肢凉、精神萎靡、夜尿多且清长、小便无力、舌淡苔白。

如果把六味地黄丸当万能补肾药,给肾阳虚的人服用,就好比给一台需要“点火加热”的发动机一味地“加水冷却”,会越补越虚,越补越寒。

 

三招学会“对号入座”,选对中成药

 

普通人如何快速抓住辨证要点?记住这三个核心步骤:

 

第一招:看“寒热” —— 这是最基础的二分法

 

   辨寒象:观察是否有怕冷、手脚凉、喜喝热水、分泌物清稀(痰、涕白稀)、小便清长、舌质淡、苔白。

   辨热象:观察是否有怕热、口渴喜冷饮、面红目赤、分泌物黄稠(痰、涕黄稠)、小便黄赤、舌质红、苔黄。

   应用:感冒药、咳嗽药、清热药等,第一步先分寒热。比如,嗓子痛,若是受凉后咽痒伴清痰,多为寒;若是红肿灼痛伴黄痰,多为热。

 

第二招:看“虚实” —— 判断是“强盗入侵”还是“内部亏空”

 

   辨实证:病势较急,声高气粗,痛处拒按,舌苔厚腻。好比外敌(病邪)强大,身体正气也不弱,双方在激烈交战。

   辨虚证:病势较缓,声低气短,痛处喜按,乏力疲惫,舌淡苔少。好比自身能量(气血阴阳)不足,需要补充。

   应用:同样是胃痛,实证(如食积)可能用保和丸消食导滞;虚证(如脾胃虚弱)则可能用香砂养胃丸健脾益气。

 

第三招:看关键“组合证据”

不要只看一个症状。比如“腰痛+怕冷+夜尿多”组合,指向肾阳虚;“腰痛+口干+盗汗”组合,指向肾阴虚。抓核心证据链,比只看单一症状更可靠。


一张简易家庭选药“自查表”(举例)

 

最后,请牢记两条“铁律”

 

1. 先辨证,后用药:症状只是表象,背后的“证”才是本质。用药前,花几分钟按“寒热虚实”梳理一下身体发出的信号。

2. 拿不准,问医生:中成药也是药,有偏性。特别是慢性病、病情复杂或自行用药3天后无改善时,务必咨询中医师或药师。中医辨证讲究“望闻问切”四诊合参,专业人士的判断远比自己猜更精准。

 

总结:

用好中成药,关键在于扭转思维——从“治我的病”转变为“调我的状态”。理解了“寒热虚实”这把总钥匙,您就掌握了安全有效使用中成药的第一道关卡。

 

作者:营山县妇幼保健院  王爱民(副主任中医师)

(本文旨在普及中医辨证用药基本理念,所列中成药仅为举例。个体情况千差万别,具体用药请务必在专业医师指导下进行。)



设为首页 | 加入收藏 | 简体中文 | 繁体中文
主办单位:营山县妇幼保健计划生育服务中心 地址:营山县绥安大道62号 联系电话:0817-8221314
备案号:蜀ICP备13003297号-4 川公网安备51132202000159